0 引言
煙草行業由行業管理機構(國家煙草專賣局)實行專控,其生產總量由國家煙草專賣局計劃下達。不同卷煙產品之間存在著競爭,然而國內各煙草企業原料類型基本相似,加工機械水平基本相近,加工工藝也基本一致,單純通過傳統的改進技術不能滿足企業競爭的需要。煙草工業企業只能在國家計劃的基礎上,通過引入信息技術來進行進一步分解,優化產品結構,降低成本,以此來提升企業綜合競爭力。目前煙草工業企業生產計劃受市場影響越來越大,大部分企業明顯感到計劃跟不上變化,面對銷售部門對產品交貨時間的嚴格要求,面對營銷計劃的不斷調整和生產過程中品名的更換,造成了生產計劃不斷變更。通過引入信息技術,全面實現企業信息化,可以成為煙草工業企業贏得市場與利潤的有效手段。MES系統主要解決企業整體優化中生產計劃與生產過程的脫節問題,這一問題長期以來不僅直接影響企業的生產效率,而且成為制約現代企業內部信息集成和企業之間供應鏈優化的瓶頸。MES制造執行系統通過計算機對企業的生產流水線的操作狀態以及生產信息進行實時監控,并將有關數據信息上報至數據管理服務器,極大地提高了勞動效率、產品質量以及生產系統的應變能力。在MES系統中,計劃與調度模塊處于非常重要的位置,負責整個車間的計劃管理以及資源調度等多項重要功能,在車間優化控制方面,計劃與調度管理更是處在最重要的位置。
目前已經有許多煙草行業生產計劃與調度方面的研究文獻。王愛民針對煙草卷包排產方案優化制定、周訂單滾動追加,以及面向訂單執行時間和數量變化的計劃與實際同步調整等問題,提出了煙草卷包作業動態調度技術。卞新中針對煙草行業的特點并實際結合將軍集團生產管理現狀,設計并實現了將軍集團制造執行系統,著重介紹了生產計劃排程、生產監控、設備管理等子系統。謝五峰介紹了當前流行的MES支撐平臺——SIMATICIT(西門子平臺)的軟件架構和各部分功能,并提出了種適合煙草企業卷包排產的規則算法論述了基于該排產算法的毛煙廠卷包排產子系統,包括子系統的軟件結構、基礎數據和卷包排產的一些步驟。上述的研究工作具有重要的理論參考價值和實踐指導意義。
本文給出了生產計劃與調度的系統設計方法,說明了系統的主要功能模塊,最后介紹了提出的系統規則調度算法。
1 生產計劃與調度系統設計
本文以某煙草企業為應用背景,設計了一套運行在企業局域網絡上的、獨立的、開放的信息化計劃與調度系統,主要是在廠級范圍內進行計劃與調度,以確保生產的均衡性、連續性,減少換牌、避免停機待料、優化生產過程,以及提高生產過程的快速應變能力為原則制定詳細的能源動力、制絲和卷包生產計劃三類生產計劃,使生產計劃的編制更加快捷、科學、合理,并優化生產的組織和管理。
系統體系結構如下圖所示:

圖1 軟件系統體系結構
系統按功能可劃分為4個層次,即數據采集層、數據處理層、應用處理層及客戶表示層。
數據采集層:采集現場設備的信息,主要是各車間、各主要設備狀態。
數據處理層:用Oracle10g 和Microsoft SQL Server 2008構成的異構數據源作為數據庫的支撐平臺存儲各種生產參數。
應用處理層:根據路徑限制規、輔料需求規則等,將接收到的月計劃細分為各車間的日生產和加工任務,以指揮各生產車間按統一的目標,有節奏、協調地生產出符合工藝要求、高質量臨時調整,進行任務調度。
客戶表示層:面向客戶的操作界面,客戶可應用界面輸入月計劃等。
2 系統的功能模塊
系統提供如下功能模塊:

圖2 系統功能圖
計劃接收:接收公司的月生產計劃,并根據各車間的具體情況進行一些修改。
計劃排產:根據各車間、各主要設備狀態、庫存情況等,把接收到的月生產計劃分解成周日生產計劃,生成計劃通知單下發到車間。
物料需求:根據制定的周生產計劃,生成物料需求單,并下達到倉庫進行備料操作。
指令調度:根據產品牌號獲取工藝參數信息,并按照工藝段分別下達到相應的設備,為生產提供保障。
生產追蹤:對計劃的完成情況進行追蹤,并對實時庫存、設備狀態等進行監控,為計劃的制定提供參考。
3 系統工作流程
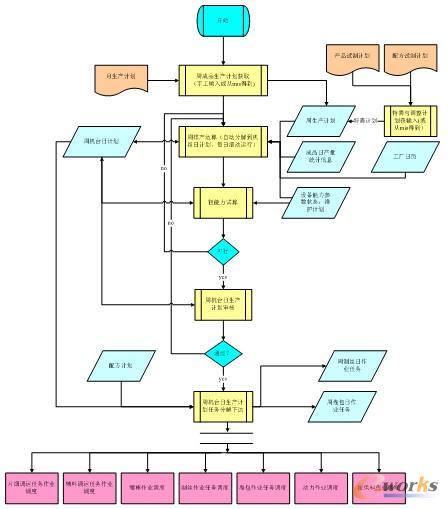
企業生產計劃調度接收來自上層管理信息系統(MIS/ERP)或人工輸入的月生產計劃、產品試制計劃、特需生產計劃,并對其進行確認;在此基礎上根據設備生產能力進行周、日計劃排程,以保證卷包車間按計劃的產品結構進行生產,并以盡可能減少品種的轉換次數為主要原則,確定卷包車間所要生產的品種、數量和生產時間;根據產品配方計算生產所需要煙葉的品種、數量;以卷包計劃為依據,儲絲房剩余煙絲信息,制定制絲車間生產計劃,以保證煙絲及時供給,保證煙絲存儲時間不少于工藝要求;生產調度將生產計劃分解為各生產部門所需的日調度作業任務,下達給車間執行。車間根據牌號配方將日制絲計劃進行分解,形成對應的分組批次計劃,和各工藝段的執行計劃,并對相同分組批次計劃進行合并,進行投料組織生產。系統流程如下圖示:

圖3 系統流程圖
4 基于規則的調度算法
優化排產與調度(APS)是生產執行系統的重要組成部分,它通過接收MIS/ERP編制完成的品牌計劃,以物料資源、設備能力、工藝要求等為依據,把其細分為各車間的日生產和加工任務,以指揮各生產車間按統一的目標,有節奏、協調地生產出符合工藝要求、高質量和滿足用戶要求的產品,有效地控制訂單的準時完成。同時對已運行計劃的臨時調整,進行任務調度。作業指令包括兩大類,一是具有相對穩定性的指令,如作業標準(設備維保標準、工藝卡片、輔料規格要求、工藝參數標準、工藝路線等);二是具有很強實時性要立即執行的指令,如機臺作業任務計劃單、批次計劃單、換牌調度單、設備調度停臺通知單、儲柜調度單、動能供給調度單、原輔料備料單、調度通知等。相對穩定的指令只有當其發生變化時才下發,正常情況下根據當前生產牌號自動查詢有效的作業標準,并嚴格執行。
排產與調度接收 ERP 系統傳遞的生產計劃、產品配方,結合設備狀況、設備維修保養計劃等信息,將生產計劃進行細化分解,分別生成制絲、卷包、物流生產的生產作業計劃書;按工序細化為批次作業指令,指導原、輔料的供應,同時進行生產工單的發布。同時,系統根據實時生產信息、設備運行狀況,及時調整生產工單。
計劃排產與調度管理系統通過對本月的生產計劃進行分解,分配到機臺和工藝段。由車間操作人員根據分解后的計劃完成生產,生產后的數據由數據采集系統或通過現場操作員在現場終端完成數據的收集或錄入工作,并把收集的數據傳遞到相關的模塊進行數據歸檔和分析工作。
整條制絲線由幾條生產線構成,還有眾多貯柜以及各種加工設備。加工路徑比較多,制絲工藝比較復雜,需要的原材料較多,因而影響生產的因素也就比較多,這就對計劃調度提出非常高的要求。在該系統中我們采用了基于規則的調度,根據對制絲工藝的分析研究和參考調度員的經驗,總結出來多種規則。根據這些規則進行計劃調度,指導制絲生產。這些規則構成一個規則庫,每條規則擁有自己的優先級,系統根據這些規則和生產現場的狀態進行相應的調度,完成指導生產的任務。主要規則有路徑限制規則、貯柜限制規則、煙絲牌號規則、設備狀態規則、香料需求規則、輔料需求規則等。

圖4 基于規則的調度算法
4.1 計劃與調度系統描述
該系統接收公司制定的年生產計劃,根據公司年生產計劃、產品配方的要求,充分考慮原料、輔料的庫存和車間在制情況,進行綜合平衡將計劃逐層分解,以形成指導生產環節或工序的生產任務并下達。

圖5 計劃與調度系統功能樹
目前由于ERP系統沒有實施,所以廠級月生產計劃需要手動錄入。廠級計劃員接收到公司的月生產計劃后,根據廠內的具體情況進行月生產計劃的維護。月生產計劃確定后,根據庫存狀態、產品配方、設備產能等進行計劃排產,再經過相關人員審核與確認。卷包車間接收廠級計劃,根據設備的具體產能情況,進行日計劃的生成。制絲車間根據卷包車間的計劃,生成制絲的日作業計劃,并進行相應的任務分解與指令下達。
4.2 系統開發與實施
該系統基于實際業務設計,操作簡單方便,權限控制等技術全面保證企業信息的安全。采用先進的.Net技術進行開發設計,以Oracle10g 和Microsoft SQL Server 2008構成的異構數據源作為數據庫的支撐平臺,融入分布式管理控制和人性化界面設計理念,使人機交互更為親切靈活,可高可靠性的完成計劃與調度任務。
該系統接收上層管理系統的任務來安排廠級生產計劃,并根據各車間的具體情況進行一些修改生成計劃通知單下發到車間,再按照一定的規則進行指令調度下達到相應的設備,對計劃的完成情況進行追蹤,并對實時庫存、設備狀態等進行監控,為計劃的制定提供參考。系統能實現從接收計劃到計劃排產直到下達指令到設備的一體化操作,使得企業能夠很好的適應生產計劃的變更,能及時的掌握當前各訂單情況、能夠及時掌握生產的歷史情況和現實數據,快速準確地根據銷售合同和調度計劃制定科學合理的生產調度計劃,真正實現管理與控制一體化操作。
5 結論
本文設計與開發了面向煙草生產企業的生產計劃與調度系統,闡述了軟件系統體系結構,分為數據采集層、數據處理層、應用處理層和客戶表示層等四個層次,主要包括計劃接收、計劃排產、物料需求、指令調度和生產追蹤等功能模塊。給出了計劃調度系統工作流程,并設計了基于規則的調度算法。系統應用與實施說明了系統設計和調度算法的合理性和實用性。系統應用方面,目前的主要不足為當生產計劃出現變更時,排產調度算法的交互性較差。進一步的研究工作將主要進行多批次生產計劃下的實時重調度方法研究。
轉載請注明出處:拓步ERP資訊網http://m.sdyuan.com/
























