全面預算管理有兩個方面的含義:所謂“全面”一方面是指預算管理貫穿公司業務活動的全部過程,是以公司的發展戰略、中長期規劃及年度經營計劃為基礎的預算管理;另一方面是指全面預算管理需要公司上下所有員工的共同參與,而不僅僅是財務人員的事,只有這樣預算的編制才能符合企業的業務活動要求,預算也只有通過全體員工的參與才能實現其指導經營活動的意義。
管理者面臨的主要任務是使組織有效的營運,隨著環境的日趨復雜、多變,規模的不斷膨脹,組織越來越難于控制。為了解決這個問題,管理者利用各種有效的方法與技術,加于規劃、控制、以達到組織既定的目標。今天的組織,多使用預算來進行規劃與控制,可見,全面預算管理是組織營運中的一種有效的管理工具與技術。預算管理自身也在不斷的發展。
所以對于準備實施預算系統的企業來說,并不是隨便購買一套軟件就能達到預期目的,如果說全面預算管理是企業管理的有效工具與技術,那預算系統也是全面預算管理的有效工具和技術。全面預算信息系統的整體構架以集團的分級管理構架為基礎,企業預算報表信息由集團公司成員單位根據集團確定的年度經營目標,將預算目標層層分解落實到企業內部各預算編制單位,并將本單位預算報表匯總上報到集團公司,集團公司借以對預算執行情況進行分析和監控,并實現對預算執行情況的考核和評價。整體來說,預算系統在報表催報、數據審核、數據整理、數據匯總等方面,預算系統能有效提高整體工作效率,減少工作成本。
1 企業預算管理面臨的主要問題
綜合目前在企業預算管理中存在的許多問題,主要有以下幾點:
1、預算與企業的戰略方向未能緊密結合:從上至下與從下至上的預算不一致,造成戰略無法執行或無法監控的問題。
2、編制預算流程耗費過多的人力、時間、成本:預算編制的流程繁復冗長,且欠缺標準作業、人工作用量大、組織整體投入的時間及成本都比較高。
3、預算系統的功能有限,無法及時提供足夠的分析:預算系統功能有限(如:Excel)、彈性不足,缺乏足夠的時間進行各類預算的模擬分析(“what-if”)或是具有附加價值的分析供決策者參考。
4、管理組織與產品/客戶變動頻繁而影響預算編制:管理組織與權責、產品或服務內容經常變動,造成預算編制內容與格式的變動,軟件設定與相關作業必須配合并及時完成維護與修改。
5、預算與管理報表及管理行動未能結合:預算內容僅涵蓋財務數字的結果,且未能與經營管理報表分析、行動計劃相結合,未能落實預算執行的追蹤管理。
而通過EXCEL表格做預算是大多數企業目前的應用情況,傳統的EXCEL表格存在以下缺點:
1、無法確定各預算試算表電子表格上所用的假設一致,在預算的編制上就會直接導致編制問題,也無法在預算執行、考核過程中發揮較好的作用
2、非會計部門人員無法對預算和實際余額做差異分析
3、無法自動連接到其它電子表格對余額明細做進一步分析了解
4、無權限管控,容易泄密
5、無法做流程管理
6、無法做版本管理
7、花費大量時間做部門溝通
8、無法因管理層不同的需求快速變更財務報表格式
9、維護復雜的成本分攤公式的成本過高
10、無法隨著市場匯率, 利率變動與企業績效做各種快速的模擬分析
對比企業最佳實踐,企業預算管理面臨的主要問題可以用下表來體現:

正因為在企業進行預算管理的過程中存在如上問題,導致預算管理人員在預算管理的各個環節要耗費大量的工作卻不能獲得預期的效果。由于預算編制數據依據不足,從制定預算開始就存在硬傷;缺少執行監控手段,年度預算執行結果與年初預算存在相當大的差異;預算考核因為缺少執行數據只能淪為一紙空談。預算管理系統化,會計電算化已成為決心推進預算管理的企業當務之急。
2 系統解決方案
2.1 系統整體架構
從企業預算實際考慮,標準的預算管理系統的整體架構由三部分組成:最底層的是數據層,由數據倉庫與應用系統組成,通過數據交換與集成,為業務執行解決方案與用戶分析工具提供基礎數據,業務執行解決方案包括戰略執行監控、計劃、預算和預測、財務整合報表、成本與收益分析這幾個方面,通過業務執行解決方案完成預算相關的主要工作,通過用戶分析工具將分析數據展示給最終用戶。具體如下圖所示:

本文以目前市場上主流的BPM管理軟件——ORACLE的Hyperion Planning對預算系統的解決方案進行詳細描述。
2.2 解決方案詳述
Hyperion Planning是一個全面預算管理的平臺和通用工具,它的價值在于企業可以根據自己的預算管理需求和業務邏輯,在實施過程中定義適合自身管理需求的預算模型和業務規則,滿足全面預算管理各階段的需求。
2.2.1 預算模型定義
“工欲善其事,必先利其器”。預算系統實施的重要工作之一就是定義預算模型。預算模型將預算假設,業務目標,業務規則等都納入其中。在完成了預算管理體系的設計之后,就可以利用信息系統管理工具來創建一個預算管理應用架構。創建該應用的用戶被指定為應用所有者。每個應用只能有一個所有者。所有者可以將所有權授予另一個管理員。系統管理員完成預算應用架構的初始設置工作。
應用架構創建完畢后,管理員需要在該應用中定義包括維度和成員的數據模型。一個應用中的維度包括:幣種(用于多幣種應用)、科目、實體、情景、版本、期間、年份和其他自定義維度等,其他自定義維度可以是產品、客戶、雇員、銷售渠道、地區和項目等等,由系統管理員按照預算方案的數據編制、分析、報表需求進行靈活定義。
在傳統的EXCEL表格中,編制大量的業務規則是預算工作人員非常頭疼的事情,而且由于輸入的不規范,以及受限于EXCEL的功能,在操作執行上存在很多困難。而通過預算系統提供基于業務規則的自動計算,復雜的預算模型變得非常的簡單,Hyperion Planning還提供圖形化的變成方式,原本復雜的預算規則定義只需要拖動相應的圖表就可以實現,當然也支持傳統的編程實現更多的功能。
2.2.2 預算編制方案
預算編制有自上而下目標分解和自下而上數據匯總兩種方式,在系統中是通過以下方式解決的:
在預算編制過程中,預算目標設定一般是自上而下進行的,管理員可以在系統應用中設定目標類型的版本,并可以設定用戶對目標數據版本的的訪問權限;
在自下而上的預算編制過程中,預算數據只能從最下級的實體(責任中心),最明細的產品、最末級的預算科目等底層維度成員輸入到系統里,系統會按照各維度的層級匯總關系自動匯總得到實體、科目、產品等不同層級的預算數據,從而大大提高預算數據匯總的效率,避免手工匯總產生的錯誤。
在預算編制過程中,通過系統流程管理,就可以管理和監控預算編制-提交-審核-批準的過程。系統支持幾上幾下,多次反復的預算審批流程。這些流程可以與OA系統相集成,可以通過郵件提醒審查人員盡快審批業務人員所提交的預算。
2.2.3 預算分析方案
實際數據導入系統后,系統可以自動的進行多種預算分析,能夠將預算表及預算分析表的數據方便、快捷的以各種圖形展示出來,從而使預算編制和分析的結果更直觀。Hyperion Planning提供4種預算分析形式。這4種形式都是對Hyperion Planning存儲在后臺的Essbase數據庫中的數據的實時展現,數據完全一致,只是形式和用途不同。這四種方式分別是:
1、定義預算表單進行預算分析:通過在Hyperion Planning中定義預算表單,在預算編制表單里顯示實際、預算、目標等不同情景的數據及其差異。
2、利用Hyperion Reports模塊定義標準的預算分析圖表:Hyperion Reports是Hyperion Planning中的一個標準報表工具,利用它可以定義格式相對固定的預算或預算分析圖表,它支持多維查詢及數據鉆取操作。
3、利用Hyperion Analyzer模塊定義固定模式的標準分析儀表盤:Hyperion Analyzer是Hyperion Planning中的一個允許用戶進行更靈活的交互分析的模塊,利用它可以實現動態的分析儀表盤,供各級管理、業務人員進行標準模式的靈活的交互式查詢分析。
4、利用Essbase電子表格插件進行靈活的個性化分析:使用Hyperion Planning 或Essbase的電子表格插件可以在Excel中更靈活的進行預算數據、實際數據及預算實際對比等分析工作。用戶可以在Excel中快速獲取Essbase中存儲的多維數據模型,并進行鉆取、旋轉等操作,并充分利用Excel的圖形功能創建各種分析圖形,以滿足臨時、突發的一些查詢、分析需求。
2.2.4 預算控制方案
系統支持預算編制、追加、調整的流程,預算數據發生變化時,通過接口程序將預算信息導入控制系統,作為預算控制的標準,并可以設置實際數據超過預算數據的容差范圍,以及超過預算時的控制方式(警告、報錯并拒絕當前業務)。當實際業務發生時候,系統將檢查對應的可用預算,當實際數據超過預算數據時,系統將會發出警告或報錯(其具體警告,報錯還是通知可以后臺配置),從而實現預算的控制和預警。同時支持按照客戶的具體需求進行業務流程、單據、報表等定制等。
預算控制可以通過如下方式在系統中實現:
1、通過多種授權方式,如管理權限、功能權限、數據權限、操作權限以及代理等,實現對業務的精確掌控。
2、允許用戶根據實際業務需求進行流轉、回退、轉發、終止等操作,實現完善的工作流體系。
3、以預算數據和實際執行數據為基礎,按照管理者需要,定制報表輸出,配合豐富的數據表現方式,如圖表等,滿足分析需求。
4、統一的組織和權限;統一的流程、協作、任務和消息傳遞機制;統一的資源存儲和信息訪問機制;
5、可擴展性,控制系統依托的業務平臺具備靈活擴展能力,幫助企業快速調整和適應變化。
2.2.5 預算考核方案
利用預算系統科目維度中的存儲假設型科目,可以定義企業考核體系中可量化的財務及非財務指標。在系統中通過定義相關的業務規則,可以實現由財務或業務數據自動計算考核指標數值;同時通過定義指標體系間的匯總計算公式,可以實現指標體系層級之間的匯總計算;并且實際數據導入預算系統中后,也會相應計算出相應的指標體系;最終利用預算系統提供的多種分析方式,可以對考核指標的執行情況進行動態監控和對比分析。
2.2.6 系統集成方案
在企業考慮實施預算系統時,如何與企業現有的信息系統集成是管理者關注的問題。預算系統發展至今,在系統集成方面提供了一系列的解決方案,以面對不同的企業情況。
對于已實施信息系統比較少的企業,Hyperion Planning的B/S架構能讓各使用者通過WEB提交預算表單,對于是地域廣,分子公司較多的企業,這種方式能保證各預算單位在統一的預算平臺中。對已實施信息系統較多的企業來說,Hyperion Planning自有的ESSBASE數據庫在預算數據收集中起到了一個“抽水機”的作用,通過聚合不同系統中的數據,最終提供給預算系統所使用,系統集成方式可用下圖來表示:

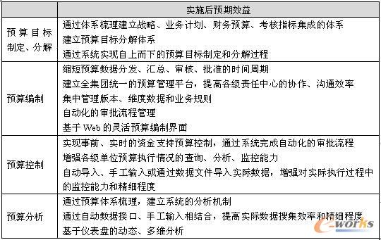
3 實施預算系統的預期效益
企業在實施預算系統后預期能夠在以下方面得到改善和提升:

對于準備實施預算系統的企業來說,雖然實施預算系統能極大提高企業的預算工作效率,但這是建立在企業已經建立完善的預算管理體系的基礎上的,明確預算的組織機構、預算流程、預算的考核機構、相應的考核指標、考核方法等是預算系統實施的前提,只有建立了完善的預算管理體系,預算系統才能高效的發揮其應有的作用,才能達到企業實施信息系統的目的。
雖然預算系統對于企業的發展有著深遠的意義,但是在實施過程在會遇到一些問題。如管理人員的觀念問題,至今有些管理人員認為市場變化過快,預算會失去指導意義,成本大于收益;也有人認為預算是財務人員的事,與業務人員及其它管理人員無關,甚至認為預算由于控制成本會限制業務的發展,預算系統會改變平時的工作方式,也會引起工作人員的不適應,產生抵制情緒。這些阻力只有通過加大實施力度,加強管理人員對預算意義的全面理解,加強人員培訓,在實施中不斷學習,才能有所改變。
此外,預算系統必須與其它的管理系統相結合,才能充分發揮其作用。公司由于其它一些管理系統的不足,也會增加預算管理的成本,降低預算編制的準確性。最后,由于公司為配合其戰略調整及發展速度,會伴隨進行組織結構的調整,企業經營活動的順暢進行取決于有效的管理流程及這些流程在組織結構上的順利執行。因此預算管理是建立在穩定的組織結構基礎上的,隨著組織結構的調整,預算管理體系的方法不會改變,但其實施辦法會相應調整。
實施預算系統與傳統的軟件實施有很大的不同,企業應按自身的特點選擇實施方式,不論是哪一種實施方式,預算系統必須與預算管理體系緊密結合,支持預算管理各個關鍵步驟,真正的讓預算成為企業管理的有效工具,而不是流于形式的財務表格。
核心關注:拓步ERP系統平臺是覆蓋了眾多的業務領域、行業應用,蘊涵了豐富的ERP管理思想,集成了ERP軟件業務管理理念,功能涉及供應鏈、成本、制造、CRM、HR等眾多業務領域的管理,全面涵蓋了企業關注ERP管理系統的核心領域,是眾多中小企業信息化建設首選的ERP管理軟件信賴品牌。
轉載請注明出處:拓步ERP資訊網http://m.sdyuan.com/
本文標題:ERP全面預算管理的系統解決方案
























