1 制造業企業ERP效益綜合評價體系建立原則
評價指標是評價模型的骨架。科學建立評價指標體系是決定評價工作成功與否的關鍵。它直接關系到評估工作的嚴肅性,權威性和科學性,是整個評估制度的靈魂。如果評價指標選擇不當,或者缺少關鍵指標,則會影響評價結論的精度,甚至給企業以錯誤的導向信號。因此,信息化評價指標體系的建立,必須要以下述原則為指導,只有這樣,才能保證評估結果的客觀公正。
1、全面性原則
評價指標應該包括評價對象的各個方面,并且合理構造層次數量和指標數量,才能科學地反映被評價對象,才能正確地表達評價的目的。如何劃分層次和指標沒有絕對的客觀標準,要根據實際情況而定。選擇評價指標,既要考慮正面收益,也要考慮負面風險,只有全方位的指標才能保證評價內容的完整性。
2、科學性原則
建立評價指標體系時,各項指標必須有機的配合,形成體系,相互之間即不重復(無包含關系),又無矛盾,同時,指標的計算和評價方法必須科學而有依據,整個指標體系的建立,應該在實踐的基礎上逐步充實和提高,即防止朝令夕改,造成指標體系的隨意性,又要接受實踐的考驗,逐步增強指標體系的科學性。
3、主體性原則
選擇評價指標時,要盡可能篩選與目標關聯最緊密的重要指標,指標設置的數量要盡可能精簡和概括,對于次要指標可以進行適當粗略化。要突出綜合指標的高度概括功能,反映綜合指標在評價中起到的主導作用。
4、層次性原則
對于反映企業信息化效益的多重指標應該進行分析歸類,一方面將概括性強的指標作為評價的主導指標,放在評價的第一層次,形成效益評估的內在核心;另一方面將概括性差的從屬制表放在第二層次,以此類推。這樣有助于明確指標之間的內在聯系,以利于簡化評價過程。
5、動態性原則
由于企業信息化具有動態性的特征,所以設立的評價指標體系,應該在時間上可延續,在內容上可拓展。便于在不同階段,根據工作重點對指標進行調整和改變。
6、準確性原則
選擇的評價指標必須含義清楚,力求每個指標都能反映信息化效益的本質特征、時代特點和未來取向。
7、可比性原則
評價指標的簡歷要能夠保證不同企業之間具有較好的可比性。指標體系內部及外部的同類指標之間要能夠比較,同一指標要具有歷史可比性。
8、可度量原則
在選擇關鍵評價指標時,贏遵循可度量的原則。可度量是指評價指標針對企業目標起到增值作用的系統輸出而設定,指標本身或者是定量的,或者是行為化的,驗證這些指標的數據與信息可以獲得,容易度量與界定。此外,數據資料應收集方便,計算簡單。
2 指標分值的量化處理
指標值需要按照相同的度量標準進行量化,才能比較。本文的指標分值量化處理采用比較通用的ABCD區間折線法計算,該方法的原理是:設定ABCD四個量化分值區間,代表四個等級,每個量化分值區間都有上限和下限值,相對應的指標實際值也被分為ABCD四個實際值區間,每個實際值區間有上限值和下限值,比較實際值和四個實際值區間的上限和下限值,找到指標對應的等級,然后采用折線法來計算量化分值。
本文沒有采用最精確的方法一曲線法來處理,而是采用折線法,是因為:
1、規定ABCD各等級所對應的指標實際值范圍時,折線法能夠參照行業內比較通用的等級劃分范圍;
2、折線法計算量比較小,在ABCD等級范圍劃定合理的情況下,計算出的指標分值誤差比較小,可以控制在可接受范圍內。
3、指標的實際值與評價值并不總是呈正比例關系,例如產品合格率,將其從50%提高到60%和從90%提高到100%,雖然都是提高了10%,可是提升難度差異很大,相對應的指標分值也應該不同。
折線法在對評價指標進行量化處理時,首先根據指標實際值確定相應等級,在等級內部進行量化,計算方法如下:
QV=(TV-A2)×(B1-B2)/(A1-A2)+B2
其中,QV表示量化分值,TV表示實際值,A1、A2分別表示實際區間上限值、下限值,B1、B2分別表示量化分值區間上限值、下限值。
3 制造業企業ERP效益綜合評價指標的選取
制造業企業ERP效益評價指標體系需要從不同側面全面反映企業ERP效益。經過專家討論與分析,筆者認為制造業企業ERP效益評價指標體系應該包括以下4個二級指標,18個三級指標。如圖1所示。

圖1 制造業ERP效益評價指標體系
下面對該指標體系做詳細的解釋。
一、財務指標
財務指標用來反映制造業企業在實施ERP后,企業財務數據的變化。
1、經濟效益增長指數
本指標為綜合考核指標,是根據現階段對信息化的認識制定的重要參考指標。考察企業自身銷售收入的增長比率、企業自身利潤的增長比率、行業平均銷售收入增長比率、行業平均利潤增長比率以及它們之間的關系。
通過對企業自身發展變化的考察,以及與同期行業狀況的比較,判斷企業信息化在相關方面帶來的影響。
指標分值:
GR=K1×SGR+K2×PGR 公式(1)
其中,GR為經濟效益增長指數,SGR為企業銷售收入增長率,PGR為企業利潤增長率。K1、K2為各項的系數,本文K1取60,K2取80。考察期限為近3年,企業成立時間少于3年的,可以按照實際成立時間計算。
2、資金運轉效率
數據采集的跨度不超過3年。
ATE≥CAT2/CAT1×100% 公式(2)
其中,ATE為資金運轉效率,CAT1、CAT2分別為實施ERP前、后的流動資金年周轉次數。
該指標的分值采用折線法來計算,計算標準參見表1的ABCD表。
3、企業財務決算速度
此項指標考察企業實現一次完整的虛擬財務決算所需要的時間,單位為天數。該指標的分值采用折線法來計算,計算標準參見表1的ABCD表。
4、庫存資金占用率
數據采集的跨度不超過3年。
庫存資金占用率的計算方法:
ICE=(ICR1-ICR2)/ICR1 公式(3)
其中,ICE為庫存資金占用降低率;ICR1為ERP實施前庫存資金占用率;
ICR2為ERP實施后庫存資金占用率。
指標分值:
庫存資金占用率降低80%以上得100分,降低60%以上得80分,降低50%以上得60分,降低20%以上得20分,降低20%以下得0分。
二、生產效益指標
生產效率指標可以反映制造業企業ERP對企業生產效率的影響作用,子指標的選取需要考慮生產效率的各個方面。
1、單位成本節約率(%)
指生產一個單位成品的成本,在ERP實施后比實施前的變化幅度。這個指標可以反映ERP對生產成本造成的變化。
CSR(UC2-UC1)/UC1×100%
其中,CSR為單位成本節約率;
實施后單位成本。
公式(4)
UCI為ERP實施前單位成本;UC2為ERP該指標的分值采用折線法來計算,計算標準參見表1的ABCD表。
2、生產計劃完成率(%)
生產計劃完成率反映了制造業企業ERP系統對生產計劃的控制程度。
PCR=QO/QP×100% 公式(5)
其中,PCR為生產計劃完成率;QO為當季生產總量;QP為當季計劃生產總數。
該指標的分值采用折線法來計算,計算標準參見表1的ABCD表。
3、生產工藝準確率(%)
生產工藝準確率反映制造業企業ERP系統對生產工藝的作用。生產工藝準確率提高,會對產品合格率、產能利用率、單位成本節約率起到良好的促進作用。
計算公式:
TP=ATA/CTA×100% 公式(6)
其中:TP為生產工藝準確率;ATA為正確的工藝數;CTA為考核的工藝數。該指標的分值采用折線法來計算,計算標準參見表1的ABCD表。
4、產能利用率(%)
產能利用率也叫設備利用率,是正常運行的設備與生產設備的比率,反映制造業企業ERP對生產過程產能的分配調控作用,ERP系統的重要功能之一就是有效提高產能利用率。
計算公式:
CUR=ERT/ECT×100% 公式(7)
其中,CUR為產能利用率;ERT為本周生產設備運行小時數;ECT為本周生產設備可運行小時總數。
該指標的分值采用折線法來計算,計算標準參見表1的ABCD表。
5、產品合格率(%)
產品合格率指企業生產的合格產品占全部產品的比率。
制造業企業ERP可以通過全面監控生產過程的細節,跟蹤產品的整個生產過程,控制不合格比率。同時,ERP可以對不合格產品的情況進行統計分析,從而顯著提升產品合格率。
該指標的分值采用折線法來計算,計算標準參見表1的ABCD表。
三、銷售效益指標
銷售效益指標反映了企業產品的銷售情況、銷售部門的工作效率、企業產品在市場上的競爭力等。此指標由以下五個三級指標構成。
1、市場占有率(%)
市場占有率反映了產品競爭力、客戶對產品的認可程度等信息。制造業企業ERP通過對銷售數據和客戶數據進行分析統計,能夠對企業決策提供支持,提高市場占有率。
指標分值計算:
MS=(MS1-MS2)×100%×K 公式(8)
其中:MS為市場占有率;MS1為ERP實施后市場占有率;MS2為ERP實施前市場占有率。
表示提高一個百分點市場占有率得K分,本文K取10。
2、銷售規劃準確率(%)
此指標可以反映出制造業企業ERP系統的銷售數據準確性、以及ERP系統的決策支持模塊的集成度。
SPP=QOS/PQOS×100% 公式(4—9)
其中,SPP為銷售規劃準確率;QOS為當季銷售量;PQOS為上一季度規劃的當季銷售量。
該指標的分值采用折線法來計算,計算標準參見表1的ABCD表。
3、訂單可執行率(%)
EOR=EOQ/COQ×100% 公式(10)
其中,EOR為訂單可執行率;EOQ實際承接訂單總量;COQ為客戶訂單總量。
該指標的分值采用折線法來計算,計算標準參見表1的ABCD表。
4、有效服務率(%)
VSR=VSQ/CSQ×100% 公式(11)
其中,VSR為有效服務率;VSQ為實際處理的客戶要求數量;CSQ為客戶要求數量總數。
該指標的分值采用折線法來計算,計算標準參見表1的ABCD表。
5、客戶滿意度(%)
指客戶對企業所提供的產品、服務等的滿意程度。
通過客戶樣本問卷調查方式獲取數值。
該指標的分值采用折線法來計算,計算標準參見表1的ABCD表。
四、物流效益指標
此指標反映企業進貨、倉儲、出貨等環節的效率。
1、供方按時交貨率
SDITR=SDITA/SDOA×100% 公式(12)
其中,SDITR供方按時交貨率;SDITA為按時收到物料的訂單數;SDOA為應收物料的訂單總數。
此指標反映企業進貨效率,也可反映出部分進貨成本。制造業企業應用ERP系統可以將本指標提升到較高水平。
該指標的分值采用折線法來計算,計算標準參見表1的ABCD表。
2、驗收批次合格率(%)
GRQR=GRQA/GRA 公式(13)
其中,GRQR為驗收批次合格率;GRQA為驗收合格的批次數;GRA為收到的批次數。
該指標的分值采用折線法來計算,計算標準參見表1的ABCD表。
3、庫存記錄精確率(%)
IRP=IRA/SGA×100% 公式(14)
其中IRP為庫存記錄精確率;IRA為在誤差范圍內的盤點物料數;SGA為實際盤點物料總數。
該指標的分值采用折線法來計算,計算標準參見表1的ABCD表。
4、按時出貨率(%)
這一指標反映倉庫出貨效率。
SITR=SITA/SPA×100% 公式(15)
其中,SITR為按時出貨率;SITA為本周按時出貨總量;SPA為本周計劃出貨總量。
該指標的分值采用折線法來計算,計算標準參見表1的ABCD表。
表1 部分指標分值的量化標準

制造業企業ERP效益評價指標體系里,由于不同指標值具有不同的取值空間,而且其值代表的量也不同,所以,需要進行指標分值量化處理后,才可以被指標體系采用,表1是本文的指標分值量化標準,本表設計的原則是,根據指標值的取值區間,制定ABCD分級區間,經過計算后得出的是采用百分制的指標分值,要求盡量使指標分值反映出來指標的情況。例如對于生產計劃完成率來說,該指標取值區間在[0-100]之間,但是一般企業的生產計劃完成率都能保證達到80%以上,如果某企業生產計劃完成率只有70%,這是完全不合格的,反映到指標分值上會是一個比較低的分數,所以,綜合以上分析,為該指標D級區間(<70)上限取為81分。表1的量化標準是參考實際情況和多個行業數據后得出的。
4 制造業企業ERP效益綜合評價標準
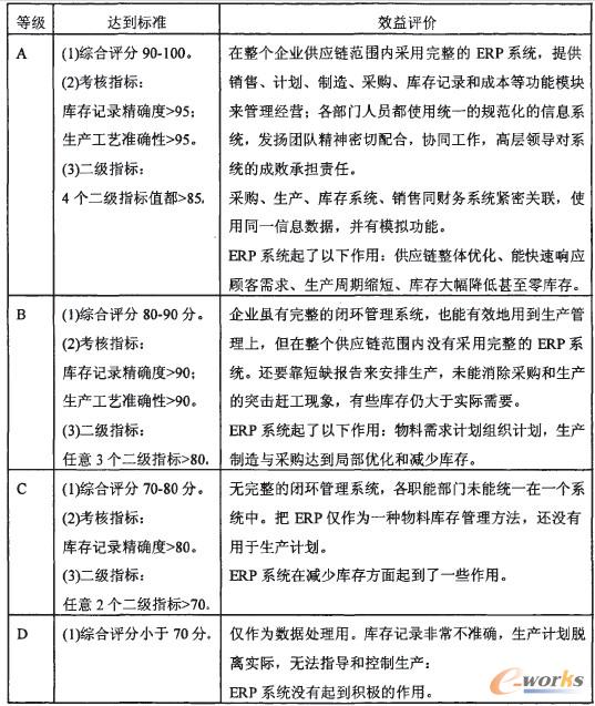
借鑒國際通用的ABCD檢測表,本文采用100分制評分法,根據綜合評價成績把實施企業分為A、B、C、D4個等級。如表2所示:
表2 制造業企業ERP效益評價標準

該指標體系是借鑒國外的ERP評價體系,制造業企業ERP應用的具體情況提出的,其主要特點包括:
1、適合制造業企業ERP系統實施效益,此評價體系的提出借鑒了權威的評價方法,并參照了中國信息化研究辦公室出臺的信息化評價體系構成方案,同時考慮了制造業企業的特點與ERP系統的特點,將重要的指標定量化,從而可以反映出制造業企業ERP實施效益。
2、指標體系比較全面,考慮了ERP系統各功能模塊運行的影響因素,從財務、生產、銷售、物流等方面對ERP項目的運行效益進行考核,對ERP項目給制造業企業帶來的改變進行了整體研究,評價體系也有利于企業ERP系統的改進和完善。
轉載請注明出處:拓步ERP資訊網http://m.sdyuan.com/
本文標題:制造業企業ERP效益綜合評價指標體系
























