0 引言
隨著近些年無線通信技術的發展,越來越多的無線技術開始涌現,GSM/GPRS、Wlan、Zigbee等,為了更方便人們生產生活,以及改變現有的無線頻道變得越來越擁擠的現狀,不同國家相繼開通了一些用于免費的ISM頻段,其中430M~510M的頻段在中國最為常用。
本文選用ST公司生產的STM32F103RB作為主控芯片,TI公司生產的CC1101作為射頻芯片,設計一種工作在433.05MHZ頻段的MCU+RF無線數傳射頻模塊,并編寫相應的測試函數,用來對無線模塊輸出功率,通信距離等參數進行了測試和驗證。
1 總體結構概述
根據實際的應用要求,無線數傳模塊主要包含以下幾個部分:主控部分、射頻部分、外圍接口部分。主控部分負責數據處理堯控制射頻部分的收發工作;射頻部分負責交換控制信息和相關數據;外圍接口部分為整個模塊提供工作電源,同時為整個模塊提供串行接口,方面模塊進行測試。整個無線數傳模塊硬件體系結構如圖1所示。

圖1 無線數傳模塊硬件框圖
2 模塊硬件電路部分設計
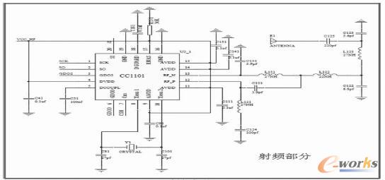
2.1 射頻部分設計
射頻通信的具體實現需通過射頻電路完成,隨著微電子技術和集成電路的發展,現代射頻通信電路都已集成在射頻芯片內部。目前市場上的無線收發芯片的種類比較多,生產廠家有德州儀器、ATMEL、飛思卡爾、笙科電子等,而基于430MHz~510MHz的無線計量頻段的無線收發芯片較少,其原因是該頻段是剛剛發布的僅針對中國市場的頻段,在國內也是近兩年才開始發展該頻段的無線計量系統。
德州儀器在2010年專門針對中國市場設計了一款基于430MHz~510MHz頻段的無線收發芯片CC1101,本文也采用該芯片。CC1101 射頻芯片數據速率支持1.2到500kBaud可編程速率,支持2-FSK、GFSK、MSK以及OOK等調試方式,發射功率可達+10dBm,接收靈敏度最高可達-112dBm,該芯片的最大優勢在于低功耗特性,睡眠模式電流消耗為700nA,且外圍器件相對較少,采用QFN封裝,可大大降低無線產品開發成本。
CC1101內部集成了射頻通信的收發電路。發送時,信號來源于外部的串行外設接口(SPI,Serial Peripheral Interface),CC1101收到數據后會將其放在TXFIFO中,經過數據包處理器堯前向糾錯/信道交織編碼,進入調制器中,從調制器中出來的已調信號通過混頻器(上變頻),將頻率調節為適合在信道上傳輸的信號,之后通過功率放大器,將信號放大傳輸到差分信號引腳上。接收時,數據從差分信號引腳輸入,經過低噪音放大器,將信號放大,同時降低了噪音的產生,放大后的信號經過混頻器(下變頻)進行變頻,產生中頻信號,中頻信號經AD轉換,自動增益控制,頻率濾波后,由解調器將信號解調出來,再經過糾錯/交織編碼,最后將數據放在RXFIFO中,通過SPI口發送到微控制器。
射頻模塊的設計電路圖如圖2所示。

圖2 射頻部分原理圖
圖2中,CC1101引出SPI接口和微控制器進行通信,且CC1101為從機模式,GDO0和GDO2引腳與微控制器的中斷引腳相連,用來產生FIFO狀態信號(中斷信號),來判斷數據收發狀態。XOSC_Q引腳用來外接26M晶振,為頻率合成器提供參考頻率,同時為CC1101的ADC和數字部分提供時鐘信號。RF_P和RF_N是一個差分信號引腳,是射頻信號發射和接收端口。
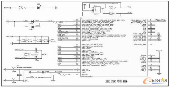
2.2 主控部分電路
作為單純的射頻收發器,CC1101需要額外的微控制器通過SPI接口實現對該射頻芯片的控制。除此之外,微控制器還負責與計量設備進行通信。
相對于射頻收發器,微控制器的類型更為繁多,從8位的微控制器到64位的處理器都可以作為射頻芯片的控制器。主流的有51系列的8位控制器,16位的MSP430系列和AVR系列單片機,32位的ARM7系列和STM32系列處理器以及64位的ARM9系列等處理器。選擇合適的控制器對射頻芯片來說尤為重要,制約因素包括兼容性堯低功耗性能堯低成本等。本文選用的微控制器為STM32F103RB,該芯片具有超低功耗特性,它的代碼執行速度高達1.25MIPS/MHZ,它內置高128K的FLASH和20K的SRAM,同時具備豐富的I/O端口和外設,包含16通道12位的ADC,4通用16位定時器,電機控制PWM接口,2個I2C,2個SPI,3個串口,1個USB控制器,一路總線接口等。
主控部分電路包含了STM32F103RB的最小系統,包括晶振電路堯復位電路以及外接接口,如圖3所示。

圖3 主控部分原理圖
3 無線射頻模塊PCB設計
采集模塊的PCB制板重點是射頻部分的設計。PCB布局對射頻電路具有很大的影響,在制板時如果不合理布局會導致模塊整體性能下降,甚至無法工作。對于射頻電路,首先盡量選用封裝小的元器件,CC1101模塊中電容堯電感和電阻都采用0402封裝。其次,元器件排列要緊密,尤其是巴倫電路和相應的濾波電路,這樣做能夠有效的抑制分布參數的產生,降低分布參數對電路輸出阻抗的影響。再次對射頻芯片的電源做隔離處理,和其他模塊的電源要分開,CC1101模塊采用磁珠和微控制器電源進行隔離。最后濾波電容要盡量靠近需要濾波的器件或者網絡,減少外部干擾的幾率,提高抗干擾能力。射頻模塊PCB圖以及實物圖如4所示。

圖4 射頻模塊PCB和實物圖
4 實物測試
通過優化得到電路圖,投板,生產PCB。焊接好元器件。為了檢驗輸出模塊的性能,要進行測試無線模塊通信鏈路的輸出功率測試。選用安捷倫頻譜分析儀E9060A測試模塊的最大輸出功率。設置CC1101輸出功率寄存器PATABALE=0xC0,即輸出功率預設10dbm。實際測試輸出端功率為10.16dbm,如圖5所示。

圖5 無線模塊最大輸出功率測試圖
在空曠場地實際測量,最大穩定通信距離可達到400m,數據丟包小于1.5%。
5 結束語
根據實際要求,設計和生產了工作在430.99-434MHz的無線數傳模塊。由測量得到的數據可知,該無線數傳模塊在400米范圍內可正常使用。由于受設備和測量條件的限制,對一些其他參數并未進行測量,這是日后要完善的地方。當有特殊場合需較遠的通信距離的應用時,可以在CC1101的輸出端加上功率放大器,提高發射功;曰在RF輸入端加一級低噪聲放大器,以一步提高接收靈敏度。根據應用場合,對電路的改進也是日后工作的重點之一。
核心關注:拓步ERP系統平臺是覆蓋了眾多的業務領域、行業應用,蘊涵了豐富的ERP管理思想,集成了ERP軟件業務管理理念,功能涉及供應鏈、成本、制造、CRM、HR等眾多業務領域的管理,全面涵蓋了企業關注ERP管理系統的核心領域,是眾多中小企業信息化建設首選的ERP管理軟件信賴品牌。
轉載請注明出處:拓步ERP資訊網http://m.sdyuan.com/
























