在智能制造的浪潮推動之下,企業在智能化改造方面投入了大量的人力、財力、物力,越來越多的企業意識到了制造升級的必要性,在這種不可逆的趨勢推動之下,AGV作為智能化升級重要的核心組成,被越來越多的企業應用于倉儲、生產、服務等核心業務環節,AGV成為了一個風口。而新松作為國內機器人領域的巨頭,也在AGV領域牢據市場份額行業第一。談及新松大家并不陌生,新松機器人自動化股份有限公司隸屬中國科學院,是一家以機器人技術為核心,致力于全智能產品及服務的高科技上市企業,是全球機器人產品線最全的廠商之一,國內最大的機器人產業化基地。在AGV方面,早在成立之前就已開始AGV的研發、生產與銷售,AGV產品廣泛應用于智能工廠、智能制造及智能物流三大領域。
一、新松AGV主要產品系列
新松AGV產品主要應用于汽車及軍工兩大領域,汽車領域的AGV市場份額位居行業第一。因此,在產品體系設計上新松的AGV行業的針對性較強,并針對行業需求研發了很多特殊類型的AGV產品。
●激光叉車AGV系列
新松的激光叉車分為背叉式和夾抱搬運型兩種。其中,背叉式激光AGV主要由AGV車體、升降裝置等組成,主要用于承擔空托盤、帶載托盤、紙卷等升降搬運工作。夾抱搬運型主要承擔圓形物料的夾抱、提升、翻轉、運輸、下降、松開等工作。

圖1 新松叉車型AGV
●裝配型AGV系列
針對汽車企業生產裝配的過程而形成的汽車底盤合裝系列AGV,包括變速箱裝配型AGV、發動機裝配型AGV等十余種。

圖2 新松裝配型AGV
●輸送型AGV系列
針對制造現場物流的場景設計出眾多滿足場內運輸需求的輸送型AGV產品,按照類型又分為推挽移載、輥道移載、潛入式、簡易型、升降移載等不同細分。
●重載型AGV系列
新松的重載型AGV主要包含重載輸送型AGV和動車轉向架檢修輸送型AGV。重載輸送型AGV可承載10-40噸,主要用于倉儲、制造等場所;動車轉向架檢修輸送型AGV是根據動車組轉向架檢修的特殊要求而研發專門用于動車轉向架檢修的產品,主要承擔動車轉向架檢修過程中的輸送、升降、定位等工作。
●貨架分揀型AGV
貨架分揀型AGV主要應用于零售領域,運用倉儲機器人這種自動化技術,能夠抓取并移動貨架和貨品,將貨品直接發往揀選員工,隨后進行包裝和發貨,對提高倉庫揀選效率,減少理貨人員,實現倉儲自動化的有效途徑。

圖3 新松貨架分揀型AGV
●戶外應用AGV
針對戶外復雜環境設計的戶外AGV,主要應用在巡檢工作中。智能巡檢AGV是新松公司根據變電站、地下隧道等危險工作環境而研發智能巡檢AGV產品,主要由AGV車體、智能監控裝置等組成。該設備承擔危險區域攝像、圖象傳輸工作,便于操作人員遠距離監控、操作AGV運行等工作。
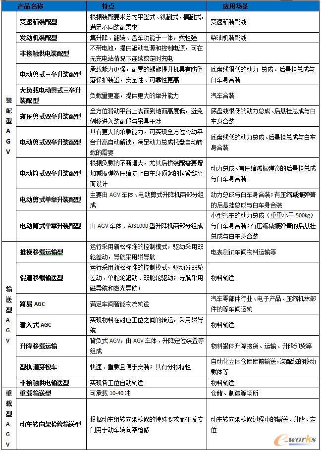
二、新松AGV主要產品特點及應用
表1 新松AGV主要產品特點及應用

三、新松AGV產品優勢
1、產品線齊全,品牌效應明顯
無論是國內還是從國際比較來看,新松涉足領域應該是最多的,針對物流自動化行業趨向于智能化、高效化的特點,新松也持續對現有AGV系列產品不斷加大研發投入。目前已經形成汽車底盤合裝、輸送型、重載型、激光叉車型、貨架分揀型、戶外應用六大產品系列,每個產品系列針對不同的行業、不同應用場景、不同移動需求、不同驅動方式等又分別研發了十多種產品細分品種,用于滿足不同企業對AGV產品的需求。
2、技術創新能力卓越,產品性能領先
導航技術方面,新松在AGV自由路徑導航進行技術儲備,開發了如慣性導航、二維碼導航、差分GPS導航、激光輪廓導航等技術。另外,重載AGV的車輪采用最新開發的液壓浮動輪技術,其具有四輪獨立驅動、精密上下微動、精準定位、雙車聯動協調等特點;控制系統方面,有別于國內其他大型AGV廠商普遍采用NDC的系統和核心部件,經過多年的研發,新松已經擁有自主開的AGV系統,并形成了嵌入式CAN總線主控制器、AGV控制臺、調度管理系統為一體的控制調度技術路線,很大程度上確保了運行的穩定性和效率;供電方式方面,新松AGV提供電池供電和感應供電兩種方式,滿足不同應用需求。
3、行業覆蓋廣,實踐經驗豐富
根據相關數據顯示,新松機器人在國內汽車(含零部件)制造行業的市場份額占比相當高,其底盤合裝AGV在汽車行業的應用幾乎可以用壟斷形容。2007年新松在通用汽車公司(GM)全球招標項目中,一舉拿下通用多個新建廠項目的底盤合裝工程,后續又成功出口到美國、墨西哥、俄羅斯、印度、韓國、烏茲別克斯坦等國家,改寫了中國高科技產品只有進口沒有出口的歷史。其次,在軍工領域新松也具有很大的市場優勢。除此之外,在機械加工、電子、紡織、造紙、醫藥、卷煙、食品、圖書出版等行業新松的AGV產品也被廣泛應用。典型客戶包括:福特、通用、大眾、寶馬、保時捷、日產、豐田、本田、標致雪鐵龍、上汽、東風、長安、廣汽、海爾、美的、華為、松下、富士康、三一重工、森麒麟、萬力等。
4、解決方案完善,集成能力強
新松經過自身多年在機器人領域的實踐,結合機器人制造技術,通過大量投資科研,逐漸攻克AGV小車搬運機器人制造業的核心技術,并建立起了自身的AGV產品技術路線和產品體系,結合各個行業的實施經驗,已經具備完整解決方案的設計實施能力,特別是在AGV同其他物流自動化設備結合,形成一個完整的物流自動化系統方面表現可圈可點。
四、新松AGV綜合點評
在自主品牌AGV中,新松AGV已經拿下了國內市場份額的70%,可見市場對其的青睞。在國內AGV廠商中高端市場中,新松AGV售價大都在20-50萬元/臺(套),綜合從產品涵蓋范圍、產品基本參數、功能覆蓋、性能、控制系統、運維及售后、價格等多方綜合評價,并結合其創新能力和先進性等方面的考量,均可給予五星評價。
為了幫助制造企業了解AGV市場及產品,e-works擬撰寫AGV選型手冊幫助企業“正確打開AGV”,歡迎各大AGV廠商踴躍提交您的產品信息及方案,免費加入AGV產品庫方式:http://www.e-works.net.cn/report/agv2017/agv.html
核心關注:拓步ERP系統平臺是覆蓋了眾多的業務領域、行業應用,蘊涵了豐富的ERP管理思想,集成了ERP軟件業務管理理念,功能涉及供應鏈、成本、制造、CRM、HR等眾多業務領域的管理,全面涵蓋了企業關注ERP管理系統的核心領域,是眾多中小企業信息化建設首選的ERP管理軟件信賴品牌。
轉載請注明出處:拓步ERP資訊網http://m.sdyuan.com/
本文標題:新松AGV產品測評與解析
























