
陜重汽汽車及生產車間
【企業簡介】
陜西重型汽車有限公司(以下簡稱陜重汽)是全國500強企業,現有資產總額95億元,員工1.2萬余人。公司產品范圍覆蓋重型軍用越野車、重型卡車、重型車橋、康明斯發動機及汽車零部件等領域,是國家選型對比試驗后保留的唯一指定裝備我軍的重型軍用越野車生產基地和首批汽車出口基地企業,F已具備年產整車15萬輛,車橋38萬根的生產能力。
【合作歷程】
●2000年開始與開目公司開始在PDM/CAPP領域進行合作。
●2007年引入開目工藝管理系統進行工藝信息化建設。
●2012年2月,展開工藝管理系統深化應用,主要實現裝配BOM功能改進、車身裝配BOM的開發和實施、與企業現有PDM系統和ERP系統的深入集成。
●2012年11月,進一步進行工藝管理系統深化和擴展應用。
【信息化背景】
在國內汽車市場中,重型卡車市場的潛力不斷增強,但隨著跨國重型汽車資產大量涌入,市場競爭越來越激烈,以陜重汽為首的重型汽車企業正面臨著前所未有的機遇與挑戰。陜重汽決定通過建設信息化管理平臺,融合世界最佳業務實踐,將先進的管理思想和管理模式引入企業管理中。隨著精益生產、精細化管理的積極推進,為解決工藝設計手段落后、工藝知識積累困難、生產效率和質量等問題,陜重汽開始著手推進工藝信息化建設。
●企業業務現狀
陜重汽屬于典型的以裝配線為主的裝配型企業。目前共有德龍、德御、奧龍等多個系列,每個系列按照用途又分為多個車型,每個車型又有多個型號,每個型號的汽車由多個功能子組或總成構成。陜重汽的研發業務主要分類兩類:產品改進和研發型的設計、特殊訂單設計。
●企業信息化現狀
企業原有的管理系統主要有:產品信息查詢系統、工藝路線管理系統。
產品信息查詢系統是存放企業所有標準車型明細數據的系統,在本企業的產品開發部內部使用,本企業其它部門也有使用。
工藝路線管理系統的基礎數據來源是產品信息查詢系統中的明細和零部件信息,供本企業多個部門使用,包括工藝研究所、總裝廠、其它生產廠等,工藝路線管理系統還給企業各配套廠商使用。
以上系統只存放標準車型的數據,對于臨時更改通知單所產生的臨時產品數據不保存。
●核心業務需求
對于重型汽車行業來說,工藝準備工作主要體現在裝配BOM清單的準確編制上。因而陜重汽最關注的是總裝廠如何根據臨時更改通知書高效高質地完成裝配BOM清單和特殊掛單的編制,其中裝配BOM清單傳給ERP,用于物料配送,而特殊掛單則反映變型產品與基礎車型在裝配件或裝配方式上的不同以及部分大項裝配件,主要用于裝配線上差異性的對每個裝配工位進行重點說明,指導工人裝配作業。
目前陜重汽采用的裝配BOM編制方式為:
1)對基本車型的裝配BOM,由總裝廠工藝員根據工藝路線管理系統的數據提前編制出各基本車型的裝配BOM、基礎車型掛單模版,存放為EXCEL文件到本機;各工藝員根據正式更改通知書維護基本車型的裝配BOM。
2)對訂單車型的裝配BOM,由總裝廠利用本機的基礎車型裝配BOM、掛單模版、工藝路線管理系統、產品通知書,將通知書中相應的基礎車型裝配BOM、基礎車型掛單各另存一份,然后根據產品臨時更改通知書中的特殊要求,并查詢工藝路線管理系統的數據,手工調整裝配BOM清單、每個批次(同種車型)的特殊掛單。由ERP數據組將裝配BOM清單倒入ERP系統,導入前先檢查裝配BOM清單是否符合ERP系統編碼規則并進行修改,再灌入玻璃鋼件顏色信息,后提交數據維護人員進行驗證(用物料驗證程序進行),正確后導入ERP系統。
上述管理模式下,由于數據人工維護,手工操作,存在一些需要解決的問題,主要包括:
●解決裝配BOM配置工作量大、易出錯的問題
●解決車型的臨時更改沒有保存,難以實現完整數據追溯的問題
●解決各種管理系統間的數據相對獨立,數據更新不同步的問題
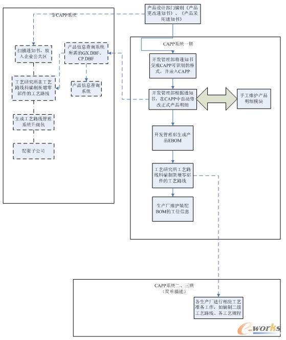
【解決方案】

圖1 解決方案
【信息化應用】
1.實施內容
在項目規劃過程中,雙方圍繞企業核心業務需求及信息化建設的總體規劃,確立了本項目實施所期望達到的具體業務目標。通過雙方的努力,本項目獲得了良好的實施效果,達到了預期的目標。通過本項目的實施,主要實現了:
1)提供專業和協同的BOM管理
●解決工藝BOM配置管理,實現裝配BOM的工位編輯、拆分子件管理、同一零件多工位和車型配置管理等功能。
●規范產品研發部門提供的EBOM、更改單等數據輸入,實現與產品數據管理系統(PDM)、工藝路線管理系統數據的導入集成。
●建立一個以產品數據為核心,基于分類和結構化的產品和工藝數據管理平臺。
●可進行技術更改管理,自動處理產品更改單信息,實現按照更改單驅動創建PBOM結構視圖,并能方便地編輯臨時工藝路線、裝配BOM、特殊掛單更新相關BOM數據,保證產品和工藝數據的一致性、準確性和完整性。
●實現裝配BOM與ERP系統的數據集成應用。
2)搭建企業工藝管理平臺
●產品數據可從產品數據管理部門方便導入。
●工藝技術資料基于數據庫分類關聯管理,相關技術數據可方便地查詢。
●相關技術團隊協同工作,工藝設計過程可視可控。
●工藝任務管理、工藝任務自動分派、工藝研發項目管理。
●一、二級工藝路線管理。
●提供可視化專業工藝設計輔助工具,建立圖文表一體化的工藝高效編輯平臺。
●設備能力計算。
●工藝管理系統對TS16949質量控制體系的支撐。
●提供批次、時間有效性、版本管理功能,有效控制產品數據的技術狀態,為生產部門提供可靠的技術準備數據和信息。
●BOM配置、更改管理、工藝過程規劃、工藝定額編制基于協同的管理平臺和統一的數據源進行。
3)企業業務集成
●工藝管理系統與PDM的集成、與ERP集成。
●工藝管理系統與企業現有系統產品信息查詢系之間的集成。
2.關鍵業務實現
1)產品改進和研發型設計的業務實現
在系統中,基于標準車型的產品改進和研發型設計的業務實現流程如下圖所示:

圖2 基于標準車型的產品改進和研發型設計業務實現流程示意圖
2)特殊訂單設計的業務實現
特殊訂單即上面的臨時更改通知書,指的是按照用戶訂單而又不是標準車型的業務。

圖3 特殊訂單設計業務實現流程示意圖
3.系統主要功能
1)從PDM系統進行基型車型數據導入并進行BOM管理與查詢
支持從PDM系統基型車型數據的全新導入,可按照整車、總成、子組等導入系統,形成相應的車型BOM結構;支持更改后的基型車型數據的更新導入并進行數據合法性校驗;對工藝基礎數據進行分類管理、版本管理;支持按零件號、零件名稱等進行精確查詢和模糊查詢等。
2)裝配線及工位維護
能夠維護子組、總成等的默認工位和掛單默認值;支持對不同裝配線進行工位、特殊掛單的維護;支持同一零件多工位維護的功能;默認工位的維護支持全局默認工位和私有默認工位,全局默認工位對所有車型有效,私有默認工位與父項圖號、位置號等有關,屬于本結構私有;默認工位的維護支持數量拆分,提供對諸如標準件按數量拆分成后進入不同裝配工位的業務;提供對是否維護過的工位進行查詢,方便用戶對工位進行維護檢查;維護默認工位時能夠查詢出其它裝配線對此零部件的工位維護情況,方便用戶判斷工位默認值的沖突,能夠自行定義企業的裝配流水線種類及各裝配流水線上的工位號、工位名稱等。

圖4 工位維護
3)裝配BOM編輯
支持同一種產品精確EBOM編制不同裝配流水線的裝配BOM。能夠將裝配BOM的中間過程保存下來,便于后續繼續編輯能夠以樹狀的形式形象的保存裝配BOM,編輯裝配BOM時,能夠將零部件的默認工位、默認掛單信息自動傳遞到裝配BOM支持對工位默認值、掛單默認值、數量拆分的臨時調整,為方便用戶快速編輯裝配BOM,支持按以下條件進行數據篩選:默認工位信息、掛單信息、未掛工位信息、工藝路線信息、已裝入其它裝配線的信息等。

圖5 生成的裝配BOM

圖6 裝配BOM輸出
4)特殊掛單生成
能夠按照企業的相應模版,生成EXCEL格式的特殊掛單。支持按照掛單中的主要件、差異件(除差異件中默認為不掛單件外)等體現要求,生成特殊掛單;支持按照不同裝配線的裝配BOM結構樹,生成相應的掛單;支持在生成特殊掛單時,能夠將計生計劃、任務號、車型配置等信息獲取到掛單中。
5)裝配BOM、特殊掛單等信息的輸出和打印
裝配BOM和特殊掛單可按照按規定格式導出CAPP系統,并能進行打印。

圖7 裝配特殊掛單打印輸出
6)其它管理功能的實現
通過利用開目工藝管理系統,不僅僅解決了陜重汽在工藝設計與管理環節的車型數據管理與維護、裝配線管理、裝配BOM管理、特殊掛單管理等功能,還實現了工藝規程編制、工藝文件管理、工藝文件簽審等其它管理功能。
4.系統集成
1)與產品信息查詢系統的集成
陜重汽的產品信息查詢系統中已有的所有標準、正式車型明細表需要作為歷史數據導入開目工藝管理系統中進行管理和復用。在實施過程中,利用開目工藝管理系統提供的歷史數據繼承工具,能夠實現現有數據的自動批量導入和維護。同時在實施完成后,還需要通過數據的導入/導出,實現兩個系統間的數據同步,保證數據的一致性。
陜重汽工藝管理系統與產品信息查詢系統集成的業務流程如下圖所示:
首先,將產品信息查詢系統中的零部件屬性、車型明細導出為DBF文件,然后利用數據導入工具將該DBF文件批量導入,形成各種明細表。
此外,開目工藝管理系統提供明細表維護工具,可以進行零部件屬性和車型明細的維護。
其次,當開目工藝管理系統中的零部件數據進行了正式更改,則通過數據的導出,及時實現產品信息查詢系統中數據的更新。如果開目工藝管理系統中的特殊訂單車型BOM數據發生了變更,則需要先判斷該特殊訂單車型數據是否生成新的零部件。如果生成新零部件,則該新零部件信息需要導出到產品信息查詢系統,否則不導出。

圖8 陜重汽工藝管理系統與產品信息查詢系統集成示意圖
2)與PDM的集成
陜重汽PDM系統(WindChill)負責設計數據(零部件、零部件屬性、圖紙等)的產生和管理,設計數據完成后傳入到開目工藝管理系統中,工藝人員在開目工藝管理系統中進行工藝文檔編制以及裝配BOM的產生。
當WindChill中的設計數據發生變化,需要將更新數據傳遞給開目工藝管理系統以保持數據的一致性。
目前WindChill系統數據只向開目工藝管理系統進行單向數據傳遞,需要傳遞的數據包括基礎車型的BOM結構、訂單BOM結構及基型車的變更數據。
傳遞的中間數據存放在開目工藝管理系統數據庫的中間表中,WindChill系統負責將傳遞的數據寫入中間表,開目工藝管理系統在約定的觸發時機讀取中間表的內容,更新開目工藝管理系統中的相關數據。
為使工藝人員盡早進行工藝的相關活動,減少工藝技術準備時間,集成系統支持未發布的設計數據以產品或零部件的方式發送給開目工藝管理系統系統。
兩個系統中的零部件版本號取值規則應相同,版本規則管理在WindChill系統中進行,開目工藝管理系統中只保留當前使用的最高版本。
3)與ERP的集成
支持將總裝配線裝配BOM和內飾裝配BOM合并到一個表中支持顏色代碼的選取,并可實現零件自動增加顏色代碼。BOM數據可以通過集成接口向ERP系統傳遞,支持數據校驗、替換標準件等的功能。
開目工藝管理系統與ERP的集成采用中間數據表的方式。通過數據集成接口,將開目工藝管理系統中生成的裝配BOM等數據,寫入和ERP系統接口的數據庫中間表中,并在開目工藝管理系統中增加中間表維護和日志功能。保證開目工藝管理系統與ERP系統高效協同工作。
5.系統應用數據情況
●在系統中管理的基礎車型達到1500個左右。
●系統上線后的所有訂單車型結構,都通過系統管理,大約每年8000個。
●維護了2條總裝配線和3萬多個零部件的裝配工位信息。
●實現每年大約8000個訂單裝配數據準確傳輸給ERP系統,保證了ERP系統裝配物料清單的準確管理和物料的準確送料。
●在系統中管理的工藝文檔大約6000份,更改單以及其他技術文檔大約1600份。
●實現了裝配BOM的自動化生成,使裝配BOM的準確率由原來的80%左右提升到99.6%,保證了裝配BOM的及時性和準確性。
●充分利用信息化平臺的規范性和及時性,以工作文檔流程為基礎實現了紙質文檔管理向電子文檔管理模式的轉變。
【應用價值】
●實現了產品基礎車型和變更BOM數據的快速導入和校驗,保證了工藝管理系統和PDM系統中基礎數據一致性和正確性。
●通過標準車型裝配線和工位維護功能,為后續訂單車型裝配BOM數據的快速形成打下了良好的數據基礎。
●裝配BOM數據和特殊掛單的快速生成,為在目前生產模式下保證交貨周期提供了技術保證和支撐,避免生產過程中在多條生產線上出現多裝和漏裝的情況,保證生成的數據準確和統一。
●通過與ERP系統的數據傳遞和集成應用,訂單車在不同生產線上的裝配數據直接傳輸給ERP系統,保證了ERP系統準確生成裝配物料清單、物料運送部門準確送料到工位。
●通過工藝數據集中管理平臺,進一步保證了工藝數據和信息的規范化和標準化,實現了工藝數據的共享和集中管控。
●在完善工藝管理體系、提高工藝設計水平、提升產品質量、縮短產品生產周期等方面取得了良好的成效。
【客戶證言】
我公司通過嚴格的招標程序選定開目公司作為企業信息化建設領域的戰略合作伙伴。通過這個工藝管理系統的多階段深入實施,已經為我公司搭建了協同、高效、專業的工藝設計、管理和集成平臺。在這個平臺中,已管理超過1500個基礎車型、每年8000個訂單車型以及相關車型物料與ERP系統的精準傳輸,實現了裝配BOM的自動化生成,使裝配BOM的準確率由原來的80%左右提升到99.6%,保證了裝配BOM的及時性和準確性,為陜重汽帶來了可觀的經濟效益。
--陜西重型汽車有限公司
轉載請注明出處:拓步ERP資訊網http://m.sdyuan.com/
本文標題:工藝信息化助推陜重汽駛入創新快車道
























