隨著信息技術的迅速發展,信息化已成為企業提高自身競爭力和創新能力的必然選擇。在實施信息化的過程中,為了避免盲目性,必須有一套科學、規范、有效的評價體系來評價企業實施信息化的能力,從而有利于企業了解自身的優勢和薄弱環節,為信息化的順利實施提供有力的保證。
一、企業實施信息化能力評價指標體系
1.評價指標體系構建
評價企業實施信息化能力的出發點和依據如下:一是界定企業信息化建設的現狀和信息化需求的緊迫程度;二是指出企業的信息化發展目標和方向,診斷企業信息化發展的瓶頸問題;三是指出企業需要信息化的項目及其應具有的功能;四是提供分析企業信息化效益的前提和背景。
遵循這些依據,在參考相關文獻的基礎上本文設置信息化基礎建設、產品研發信息化、生產制造信息化、企業管理信息化、企業商務信息化、企業信息系統集成、信息化環境約束等7個一級指標,在一級指標下設置29個二級指標,見表1所列。

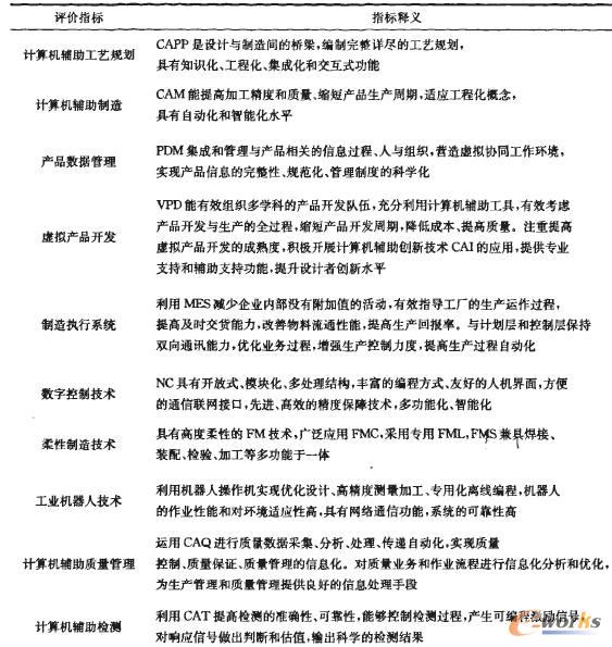
對企業信息化實施能力的分析是建立在一定信息基礎之上的,從內容分析一指標要素一分析模型的建立,是聯系和溝通被分析客體(企業信息化)和分析主體(專家、計算機系統)的重要渠道。研究表明,對企業信息化實施能力分析必須給出各指標要素的明確含義,見表2所列。


2.評價專家權威程度分析
進行企業實施信息化能力評價時,需要把定性數據進行量化,同時需要求解各指標的權重。對于這些工作,專家的參與是必不可少的,而不同的專家,權威程度不同。本文在前期研究工作的基礎上,根據專家的知名度、職稱、判斷依據等方面來考察專家的權威程度。對專家權威程度的分析,見表3所列。

設專家組有仇位評價專家,專家i自我評價值為Hi,則H=albicid以figi。專家的權威系數為權威系數求出后,可用它作為評價專家的權重。
4.綜合評價
組織專家進行評估,按照評價企業的狀況,對評價指標分別給出“好”、“較好”、“一般”、“差”、“較差”的等級評語。對指標的評估結果進行賦值處理,轉化為相應的數值,建立映射關系[好,較好,一般,差,較差]一[100,90,80,70,602。由此得出評分矩陣c。連同專家權威向量R及評價指標權重w,建立矩陣綜合判斷式。
其中,M為企業實施信息化能力綜合評價值;w為指標的權重向量;R為專家權威系數向量;RT為R的轉置;c為評分矩陣,是專家群體對評價指標體系各指標所給出的評分值的列向量組成的矩陣。
由此計算出來的企業實施信息化能力綜合評價值是一個評價性的指數值。由數據處理方法及建立的映射關系,最終計算得出的評價值對應一個評價區間[60,100],表示企業實施信息化能力的強弱。通過與專家溝通,本文把企業實施信息化能力程度分為4個等級:實施信息化能力高等級別(90一100分)、實施信息化能力較高等級另(80-90分)、實施信息化能力一般級別(70一80分)、實施信息化能力初等級別(60一70分)。據此可按照M的大小,評定企業實施信息化能力的等級。
5.實證分析
選取某一具有代表性的企業進行深入調查和研究,獲取了相應數據。該企業具有年產50萬輛汽車整車和40萬臺汽車發動機的生產能力,員工7000余人,專職IT人才40多人,共有電腦2000多臺,并已實施了ERP、OA、PLM等系統,目前想進一步加大投資,將各信息系統集成,提高信息化水平。選定領域專家6人,運用本文所建立的指標體系對該企業實施信息化的能力進行評估。評估結果表明該企業處于實施信息能力的較高等級,具有良好的信息化基礎,具備進一步實施全面信息化的能力。
二、結束語
本文在綜合前人關于企業信息化評價研究成果的基礎上,提出了一套較為全面和科學的企業實施信息化能力評價指標體系。使用該評價體系得出的結果,可以反映出企業實施信息化能力的綜合水平,使決策者認識到企業在哪些方面是實施信息化的薄弱環節,從而為信息化的順利實施奠定基礎。
轉載請注明出處:拓步ERP資訊網http://m.sdyuan.com/
本文標題:企業信息化實施能力評價系統研究























