前言
在中厚板軋機自動軋鋼控制系統中,二級系統(Level2)是整個系統的控制中樞,一般包括溫度模型、物料跟蹤模型、預計算模型、軋制模型等多個控制模型組成。這幾個模型之間互相關聯,由二級的控制和無控制功能塊進行相關的計算和發送指令,軋機的計算功能是整個二級系統的神經中樞,決定了功能的設計、實現以及軋制效果。
1、初始數據PDI
初始數據記錄包括所有軋制鋼板所必需的數據。為了粗軋機和精軋機間鋼板的自動排列,必須將下述變量加到初始數據記錄里。初始數據一般包括鋼坯的化學成份、材質、鋼種、鋼坯號、鋼坯的長、寬、厚,鋼坯加熱溫度、加熱時間、出爐溫度;成品鋼板的目標厚度、數據模型計算出來的道次、溫度、軋制代碼、轉鋼次數,冷卻模式、允許的TM排列、軋機操作、軋制序列等軋制數據。是整個二級模型計算的基礎。這些數據可以來自L3(MES)企業信息系統直接通過TCP/IP傳送到L2數據庫中,也可以人工手動進行輸入。
2、軋制的兩個主要階段:粗軋階段和精軋階段
軋制只有粗軋或只有精軋或粗軋、精軋(雙機架軋制)取決于初始數據PDI所指示的模式或操作工的選擇模式,有以下四種不同的控制模式。
2.1簡單模式:這種模式下,粗軋機先進行尺寸軋制和寬邊軋制然后再到精軋機上精軋。
2.2質量模式:.品質軋制模式,粗軋機先進行尺寸軋制和大部分寬邊軋制,然后到精軋機進行板面形式控制(PVPC)軋制。如果粗軋機不能進行PVPC軋制,但是操作工已強行進行質量模式軋制,那么在粗軋機上進行尺寸軋制和寬邊軋制,在精軋機上進行精軋序列。在所有其他情況下,質量模式自動轉換到時間模式。 通常情況下,質量模式的產量小于時間模式的產量。
2.3時間模式:.軋制時間平均分給兩個軋機,產量最大。
2.4熱機軋制TM模式:在粗軋機上鋼板軋制到TM的中間厚度然后輸送到傳送輥道上冷卻到要求的溫度后,再輸送到精軋機上進一步最終成品軋制。
3、軋機計算的設定功能
軋機計算的設定功能包括兩部分:控制部分和無控制部分,各部分分別執行不同的功能,具體描述如下表所示:
3.1控制部分功能描述
3.2無控制部分功能描述
3.3控制部分功能的具體實現
3.3.1軋制表預計算
-
軋制表計算用于處理粗軋機和精軋機,由軋制模型來實現計算功能。軋機由自動化系統的模型來控制,不是由操作工操作,可以根據軋制表進行自動軋鋼,在發生突發狀況時,操作工可以手動干預。軋制表計算步驟流程圖如下:
圖1 軋制表計算步驟流程圖
3.3.2軋制策略
-
軋制策略是操作工與過程控制和數學模型間的連接。軋制策略將確定優化道次數量和合理的軋制力和荷載分布。操作工能手動干預HMI的軋制表計算,操作工可以輸入下述變量:補償目標厚度和寬度、補償雙機架時間模式的粗軋機-精軋機中間厚度、補償導衛、修改軋制表的極限值、RM/FM模式、 PVPC模式、TM排列等。軋制策略,預計算,后計算及自適應控制流程圖如下所示:
圖2 軋制策略流程圖
3.3.3 軋制表計算
軋制表重復計算不受軋機影響。軋制表后計算應用在完成測量后進行后計算,再用測量數據重復計算剛完成的測量事項,如一個道次完成后,將使用該道次的測量數據重復計算該道次。后計算的數據作為修改模型的基礎 ,將擴充后計算和修改以處理軋機的測量數據。
3.3.4板型和平整度的控制
軋機的板型和平整度控制算法模型是鋼板質量控制的十分重要的模型之一,具有較復雜的工藝算法和數學計算,模型的有效實施體現出了設計者的水平。軋制表計算必須考慮在軋機上使用板型控制和PVPC控制的可能性,也可以使用錐度模型(TAC)即: 多點(7點)設定非常適合軋制船板和橋梁板使用的變厚度鋼板生產,可以軋制多種厚度不規則的鋼板,如下圖所示:
圖3 多種厚度軋制示例
3.3.5 MIPA-TM排列
MIPA是指多張鋼板同時軋制控制,是產能組織的必要手段;TM控制主要是中階段鋼板的溫度控制,在軋制特殊鋼板的時候必須控制相應的溫度以便達到質量水準。在TM軋制期間,會使用IC冷卻和ACC冷卻以便于達到鋼板的目標溫度。一次軋一塊鋼板會減少產線生產能力,影響產線節奏。為了避免發生該事件,在粗軋機和精軋機間要有等待排列,這樣就可以使多塊鋼板同時冷卻,等待軋制,意思是只有第一塊TM鋼板和第二塊TM板生產能力會降低。當一連串的TM鋼板列入計劃后,加熱爐的出鋼序列幾乎與此相同,好像沒有間歇冷卻。當前面的鋼板向精軋機移動時,當前單傳輥道上的這塊鋼板會移到下一個輥道上,現有的自動化系統跟蹤模型會控制處理此種情況。跟蹤模型控制具有更精細的輥道分類,這樣就可以自動排列更多的鋼板。軋機進度控制必須執行自動排列鋼板。鋼板的TM排列如下:
圖4 鋼板的TM排列
3.3.5.1軋制序列
通過游蕩達到冷卻的厚度前,在粗軋機上軋制批量板中的每塊板。在粗軋機上軋制下一塊板,當達到冷卻溫度后,連接到粗軋機和精軋機間的排列中。剩下的TM鋼板重復步驟。當第一塊板的冷卻時間結束后,將在精軋機上軋制。這樣可同時在粗軋機和精軋機上軋制多塊板,兩軋機間的空間用于冷卻鋼板。
3.3.5.2排列控制
軋制區域自動軋制物料,自動排列監測。按照精軋機確定的行程和粗軋機后的HMD限定,在HMD前自動控制冷卻區的批量鋼板的往返(游蕩)的。.在冷卻區增加一塊鋼板是自動完成的。在冷卻區從排列里移出一塊鋼板是自動完的。
3.3.5.3排列條件
在排列中同時處理鋼板的數量取決于下述參數:
⑴ 冷卻間歇必須是一致的即接近相等
⑵ 游蕩期間的鋼板長度總合小于游蕩用的輥道長度
⑶冷卻時間 > Σ 粗軋機總的時間(鋼板數量2 ~ N)
⑷冷卻時間> Σ精軋機總的時間(鋼板數量2 ~ N)
3.4無控制部分功能的具體實現
3.4.1HMI界面
所有與操作工的通訊使用基礎自動化的終端。操作工可以通過HMI進行現場的觀察,并通過HMI進行數據的輸入輸出互動,對自動控制系統進行必要的干預等。原則上,操作工能調用兩個不同型號的掩碼:過程控制掩碼和Oracle數據庫中的初始數據、軋制序列和測量數據存檔的掩碼,這些掩碼也包括HMI、PVPC、彎輥、.處理TM排列信息的變量等。
3.4.2物料跟蹤
物料跟蹤控制是軋機基礎自動化系統的主要組成部分。物料跟蹤的基本功能是跟蹤鋼坯從裝爐開始,經過出爐、經過軋機區域,從除磷入口處輥道開始直到熱矯直機出口輥道。物料跟蹤主要以鋼板號為主鍵,準確記錄鋼板的頭尾位置和鋼板在輥道上的長度位置等。
3.4.3記錄
軋制過程中所有的數據并形成記錄進行存儲,主要有運行記錄、測量記錄、校準記錄等。
3.4.4通訊
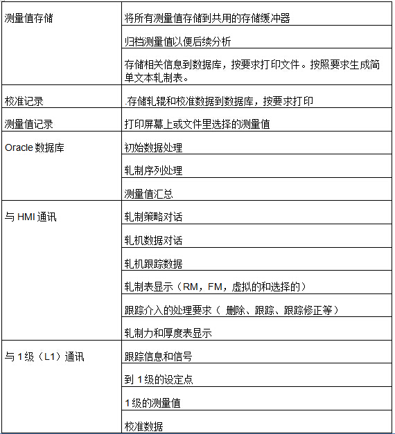
軋機系統要求通訊流程,每個方向有單獨的流程,主要通訊包括:與L3、L1級的通訊,與IC、測厚儀、ACC、矯直機的通訊,還包括與HMI的通訊等。以TCP/IP的協議進行數據傳送,編制相應的報文代碼,從L2傳送到各個設備中樞。接口通訊如下表所例:
4、小結
目前國內大部分的中厚板軋機二級控制系統是由西門子設計實現的,具有較為成熟的方案和實施案例,在各大鋼企的運行較為穩定。本文簡要介紹了二級主要功能設計思路,并對各功能實現進行了解釋,希望能夠對模型的理解有所幫助。
核心關注:拓步ERP系統平臺是覆蓋了眾多的業務領域、行業應用,蘊涵了豐富的ERP管理思想,集成了ERP軟件業務管理理念,功能涉及供應鏈、成本、制造、CRM、HR等眾多業務領域的管理,全面涵蓋了企業關注ERP管理系統的核心領域,是眾多中小企業信息化建設首選的ERP管理軟件信賴品牌。
轉載請注明出處:拓步ERP資訊網http://m.sdyuan.com/
本文標題:中厚板軋機二級過程自動化功能描述
本文網址:http://m.sdyuan.com/html/solutions/14019320150.html